導讀:隨著疫情形勢變化,越南入境政策也在不斷調整,對此,盈科外服·越南整理了最新入境方案,助您省心入境越南!·入境關口:越南北部友誼關或河內國際機場(我司會根據客戶地區安排入境關口)。·辦理所在地服務省市范..
隨著疫情形勢變化,越南入境政策也在不斷調整,對此,盈科外服·越南整理了最新入境方案,助您省心入境越南!
· 入境關口:越南北部友誼關或河內國際機場(我司會根據客戶地區安排入境關口)。
· 辦理所在地服務省市范圍:
越南北部:河內市、海防省、海陽省、北寧省、北江省、廣寧省、太平省、平定省;
越南南部:胡志明市,同奈省,平陽省、隆安省等。
· 入境條件:客戶有擔保公司,該公司已在越南依法設立,且為客戶擔保入境目的。
· 簽證類型
- 河內市和胡志明市:一個月商務簽(單次往返);
- 其他城市:3個月商務簽(單次往返)。
· 辦理時間: 30 - 45天工作日 (從客戶完成合格資料提交起算,不包含隔離期間)。
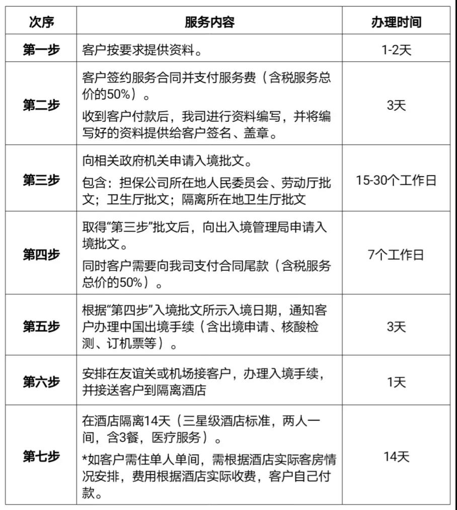
一、入境越南的申請流程
申請流程
*備注:我司會安排員工指導客戶在中國辦理出境申請,核酸檢測報告等所有手續。
二.客戶要提供的資料
資料清單

備注:
1. 入境所需提供的核酸檢測報告費用客戶自付 。
2. 入境時間按越南政府指定。批文申請下來,我司通知客戶準備來憑祥或機場集合,跟團一起辦理入境手續。
3. 如果在第三步驟,當地人民委員會拒絕出批文,我司會退還全額費用。
4. 辦理過程中,如遇政府規定變化,客戶需耐心等待,如果不能接受等待時間,按各項工作申請進度結算。
5. 如果批文申請下來, 到關口被拒絕入境(因客戶個人原因),所有費用客戶自己承擔,服務費不退換。
6. 在實施過程中,我司有權授權第三方執行該工作,并確保不影響合同中承諾的預算和進度。